Sociología del arte contemporáneo hacia la inclusión:

el papel del artista y su arte por la diversidad humana

Sociology of contemporary art towards inclusión:

the role of the artist and his art for human diversity

Diego Bernaschina

Investigador independiente, Chile.

diego_artista@yahoo.es

https://orcid.org/0000-0002-3317-8580 

Fecha de Recepción: 16 de abril de 2024
Fecha de Aceptación: 29 de mayo de 2024
Fecha de Publicación: 23 de julio de 2024

Financiamiento:
La investigación fue autofinanciada por el autor.

Conflictos de interés:
El autor declara no presentar conflicto de interés.

Correspondencia:
Nombres y Apellidos: Diego Bernaschina
Correo electrónico:
diego_artista@yahoo.es
Dirección postal: Chile

Resumen:

En el presente artículo se pretende reflexionar sobre la visión del concepto asociado a la sociología del arte contemporáneo para canalizar la capacidad creativa como el diálogo de la industria cultural-creativa dentro de los roles a través del arte inclusivo en cualquier disciplina. El objetivo es introducir el debate contemporáneo sobre el pensamiento sociológico en el arte; flexibilizando el entendimiento y la forma del trabajo artístico para los creadores. Sin embargo, consiste en una serie de proceso artístico para comparar y analizar las interacciones entre artista (A), obra (O) y público (P). Aunque dedica gran parte de las situaciones sociales en el arte para sintetizar el cambio paradigmático. A este propósito, el tema principal de nuestro debate para proponer el acceso a la formación profesional y la participación académica. No existe la competencia para responder a la demanda de profesionales sobre la diversidad humana.

Palabras clave: Arte contemporáneo - Diversidad cultural - Industria cultural - Sociología del arte

Abstract:

This paper aims to reflect on the vision of the concept associated with the sociology of contemporary art to channel creative capacity as the dialogue of the cultural-creative industry within roles through inclusive art in any discipline. The goal is to introduce the contemporary debate on sociological thought in art; making the understanding and form of artwork more flexible for creators. However, it consists of a series of artistic processes to compare and analyze the interactions between artist (A), work (O) and public (P). Although he dedicates a large part of the social situations in art to synthesize paradigmatic change. For this purpose, the main theme of our debate to propose access to vocational training and academic participation. There is no competition to respond to the demand for professionals on human diversity.

Keywords: Contemporary art - Cultural diversity - Cultural industry - Sociology of art

Introducción

Antes de analizar la pregunta única ¿Qué es el arte? El arte es una manifestación de la actividad humana mediante la cual se interpreta lo real o se plasma lo imaginado con recursos plásticos, lingüísticos o sonoros[1]. Para definir el arte contemporáneo Esto se analiza:

“Cuando hablamos de «lo contemporáneo» hacemos referencia a lo que ocurre en nuestra época, lo que coexiste, lo actual, lo nuevo, lo de hoy. Sin embargo, una vez establecido en la reflexión sobre el arte, lo contemporáneo se vuelve una categoría que va incrementando su capacidad descriptiva y el conjunto de manifestaciones que comprende. Lo contemporáneo como un espacio maleable donde la reflexión actualiza sus herramientas y ensaya construcciones conceptuales que dan cuenta de la incesante experimentación que el campo del arte potencia”.[2]

Esta reflexión sobre la naturaleza humana y la función del arte en cada vez menos globalizada hacia la inclusión y la interculturalidad. No se trata de una crisis sobre la lucha del arte social, sino la forma del arte[3] desde el punto de vista sociológico[4].

Entre las muchas ideas generales, aunque mal desarrolladas, del genial francés Guyau, hay que contar su intento de estudiar el arte desde el punto de vista sociológico[5]. Así como el campo de la sociología del arte francesa[6] sobre las distintas ramas y manifestaciones del quehacer artístico. La sociología del arte también se inserta en ese campo fluido de disciplinas que tienen como objeto al arte, junto a la crítica, la estética, la historia del arte[7]. Si entendemos que la contemporaneidad es la era de las imágenes, en la que éstas dominan y definen el mundo y sus condiciones, es necesario replantear el estatuto y posición de su estudio[8]. Sin embargo, esta función social del arte, así como un análisis histórico-sociológico, que sigue la relación entre el arte y la sociedad a través de la voz y reflexión de los sociólogos[9].

La aplicación de la sociología del arte es una manifestación de la actividad afectiva de la especie humana[10]. Esto se adquiere los estereotipos que impiden sus propias obras para iniciar y reiniciar una nueva visión como factor socialización en el arte por la diversidad, afrontando con el mundo de la realidad social en el arte como la evidencia creativa: Es la intencionalidad y deber del arte explicar los complejos procesos sociales por medio de una epistemología[11]. Existe una cierta práctica para canalizar y explorar la creatividad artística y social como un estatus epistemológico, tanto las disciplinas como los profesionales. Una nueva reflexión de las disciplinas y los profesionales, que buscan aclarar la clase de racionalidad y del conocimiento fundamental para comprender el funcionamiento; así́ como la interacción con otros campos del saber; de acuerdo a las diversas áreas de conocimiento[12].

A continuación, se señalan en algunos criterios asociados a la sociología del arte contemporáneo para canalizar la capacidad creativa como el diálogo de la industria cultural-creativa dentro de los roles a través del arte inclusivo en cualquier disciplina. El desarrollo pleno de las industrias culturales como constructoras de mundos y, en la década final del siglo XX, la irrupción del desarrollo multimedia y su concepto de realidad virtual terminaron de dimensionar esta tendencia[13]. Desde el punto de vista de la inclusión, podemos analizar los cambios en las actividades profesionales, dependiendo de la situación del contexto social[14]. Sin embargo, esta aproximación del funcionamiento de arte social y esto se propone en:

“la coexistencia de diversas generaciones y, por ello, de criterios y métodos heterogéneos, puede acercarse a la tradición de la historia del arte y tratar las relaciones entre los artistas y las obras o a la de la estética que trata las relaciones entre las obras y los espectadores, es una disciplina joven con multiplicidad de acepciones”.[15]

En este sentido, los estudios artísticos comprenden al campo expandido de producción, circulación y consumo de las industrias culturales-creativas. Por tanto, esta disciplina consiste en la coherencia formal y la creación artística para constituir en una cierta práctica de la teoría unificada de la obra de arte contemporáneo y la inclusión social. Por ejemplo,

“Para ello nos centraremos en la importancia de la elección del tema de investigación, al entender que dicha decisión requiere de la capacidad de delimitar, definir y problematizar el mismo. Además, valoraremos la posibilidad de relacionar éste con los planteamientos desarrollados en sus propuestas artísticas. Una vinculación que favorecerá una mayor comprensión del sentido de la investigación y les facilitará poder extrapolar estas pautas al proceso de creación artística”.[16]

A este propósito, podemos decir que no existe la dominación de la cultura inclusiva para dominar la mayor necesidad de la creación artística. Sin embargo, este primer acercamiento de la sociología y la diversidad humana a través del arte contemporáneo. Nuestro objetivo principal es introducir el debate contemporáneo sobre el pensamiento sociológico en el arte. Así como el doble pensamiento, desde la visión artística hacia la diversidad humana para introducir la nueva conceptualización de la inclusión social en el arte contemporáneo. Algunos objetivos más específicos que consiste en:

en el diálogo democrático de la industria cultural-creativa en cualquier disciplina artísticamente.

Metodología: Estado de la cuestión desde la mirada deshumanizada en el arte contemporáneo

La sociología del arte se puede confundir con la sociología de la cultura, aunque éste es un término muy polisémico: desde prácticas relativas a las artes hasta todo lo que concierne a las costumbres y a la cultura de una sociedad determinada[17]. El arte actual empieza a reflexionar el debate sobre el cuestionamiento de la inclusión social como los artistas profesionales de diversas disciplinas artísticamente. Esta búsqueda de una situación de la sociología del arte, consiste en analizar la diversidad humana como el proceso cultural que cumple el rol del artista y sus obras del arte. Aunque, también, se podría argumentar las distintas configuraciones sociales del arte.

“Resumiendo, la idea de [historiador y teórico de arte alemán, Wilhelm] Worringer es la voluntad artística origen de la obra de arte se fundamenta en unas necesidades psíquicas derivadas de la relación de la persona (o del pueblo o comunidad) con su entorno, con su medio ambiente, de su actitud hacia los fenómenos externos. A actividades diferentes habrían de corresponderles diferentes voluntades de crear y, por tanto, diferentes conceptos de belleza. Necesidades psíquicas, o más bien psicosociales que se sitúan como elemento importante si deseamos conocer y comprender aquellos comportamientos de las personas en relación a las obras de arte, comportamientos de apreciación estética o de producción o creación artística que conforman parte de la historia del hombre y de la cultura”.[18]

Con este planteamiento, podemos observar el cambio de las necesidades psicosociales del artista y de la obra de arte para configurar las cuestiones relativas al significado de la vinculación del arte contemporáneo. Todo ser humano dotado de un cerebro que funcione es capaz de establecer alguna especie de comunicación con o a través del arte[19]. A estas alturas, resulta un poco inexplicable nuestro término de la socialización artística.

“Situado el arte en un «complejo cruce de caminos», podemos interesarnos por su estudio desde la perspectiva individual del sujeto que crea la obra de arte, del artista; desde la perspectiva de quien la percibe o la distinta, del espectador; desde la perspectiva del contexto histórico, social y cultural en sí, como objeto particular con características y funciones específicas, e, incluso, desde la perspectiva de las mutuas interrelaciones que podemos establecer a nivel conceptual entre cada uno de estos aspectos (artista, espectador, contexto y objeto artístico) ”.[20]

Ambas características, tanto el artista como la obra de arte, son bastantes complejos para vincular la sociología del arte. De hecho, la conceptualización artística para enfocar los problemas de industrias culturales —varios sectores de creación, producción, exhibición, distribución, circulación (o difusión), bienes (patrimonios) culturales, etc.—, y los escasos desarrollos sociales.

Desarrollo: ¿Cuál es el papel importante para el artista en el arte inclusivo contemporáneo o por la diversidad humana(mente)?

La mayoría de los artistas que trabaja en producción y materialización a través del proceso de desarrollo creativo para los creadores. Se usa hablando más propiamente de las obras de la naturaleza; fabricar, elaborar las cosas útiles[21]. Dar naturaleza material y sensible a un proyecto, a una idea o a un sentimiento[22].

Esto se considera la propuesta artística que dicta la sociedad para desarrollar la téchne (técnica)[23], es decir, toda la actividad humana de la habilidad creativa en el arte y en la vida social. Incluye la palabra de «contexto social en el arte contemporáneo»[24] para flexibilizar el entendimiento y la forma del trabajo artístico para los creadores.

No siempre el artista dependiente para producir la obra formal, coherencia, originalidad o precisa hacia la profesión del arte contemporáneo y la larga trayectoria, sino también se focaliza el evento a organizar la participación de los espectadores; y se busca en diversas áreas de arte y cultura hacia la liberación expresiva y emotiva de la sociedad.

No se trata de la crisis de la socialización sobre la lucha del arte, sino nadie se conecta la sociedad que aquejan la inclusión artística para reaccionar la provocación o el armamiento social. Esta experiencia artística en la actividad humana será como una regla del juego sobre los tratados artísticos desde la autonomía a la epistemología social y la epistemología del arte. La epistemología que consiste en una teoría de los fundamentos y métodos del conocimiento científico[25]. Aunque existe entre la epistemología y los valores para desarrollar la necesidad de sensibilizar a los individuos —por supuesto, los colectivos—, a través de los problemas de la representatividad, la libertad, la creatividad, la interpretación y la comprensión en diverso campo de las artes.

Asimismo, es importante destacar su producción artística teniendo en cuenta los parámetros culturales para posibilitar la discusión sobre los estereotipos que caracterizan los roles de artistas inclusivos y diferentes estudios de obras de arte:

“(Algunas) teorías que problematizan el campo artístico, de esta manera, se articulan así, las diferentes áreas disciplinares en torno a un eje común que las atraviesa, con el objetivo de abordar el estudio desde distintos enfoques y contextualizarlo en el mundo contemporáneo, asumiendo, finalmente las múltiples dimensiones de lo artístico, lo político y lo social”.[26]

De acuerdo con esta experiencia sobre la distinta disciplina artística que permite producir la complejidad de los procesos culturales, tanto la epistemología social como la epistemología del arte para configurar y desarrollar el proceso creativo del arte contemporáneo.

Discusión

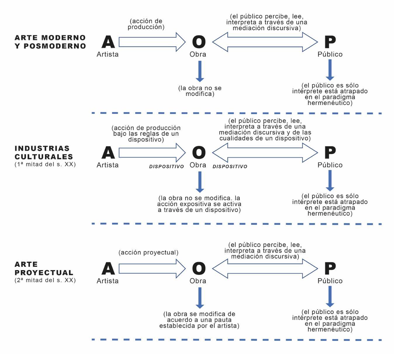
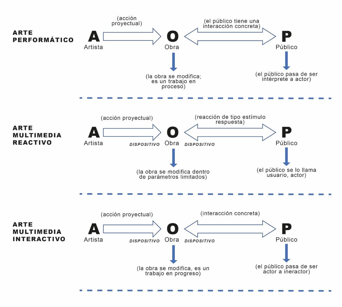
El arte no se limita a reflejar la realidad social, sino que la interpreta y, por tanto, la «pre-crea»[27]. Esto implica el arte aumenta la sensibilidad humana a través del conocimiento en el proceso artístico contemporáneo, es decir, comprender y producir la capacidad de reflexionar a través del propio lenguaje. Esta manifestación artística se puede observar en varios cambios epistemológicos, a partir de distinto período de historia del arte —desde el arte moderno hasta el arte actual— para definir algunas características que surgen como paradigmáticas de las industrias culturales-creativas, y las interacciones entre artista (A), obra (O) y público (P) para sintetizar el cambio paradigmático a través de la cultura artística. Por ejemplo, algunas paradigmáticas más cruciales (Figura 1 y 2) que describen las interacciones artísticas y sociales.

Figura 1

Serie de proceso artístico por Molina (2013)

Fuente: Elaboración propia

Figura 2

Serie de proceso artístico por Molina (2013)

Fuente: Elaboración propia


Estos conceptos básicos del proceso de arte contemporáneo:[28]

Sin embargo, esto se requiere la utilización del conocimiento de epistemología social y artística, junto con la sociología del arte contemporáneo. Así, en ambos enfoques se discuten en:

“Nuestra pregunta es por los aportes epistemológicos para la práctica de la sociología contemporánea (y de las ciencias sociales en general) que surgen de la puesta en juego de un movimiento reflexivo, a través del cual se lleva a cabo una interrogación crítica del punto de vista interrogador, esto es, de aquél a partir del cual se produce la interrogación crítica. […] Perspectivas diversas, pero no por ello incompatibles, aun cuando no estén exentas de tensiones que, antes que dejar de lado o restarles relevancia, aquí buscaremos aprovechar productivamente”.[29]

Esta reflexividad del culturalismo corresponde a la hora de investigar el conocimiento artístico y social para cuestionar la autonomía. Esto implica un enfoque autonómico de la sociología del arte, que acota la influencia del pensamiento sobre la industria cultural-creativa. Se trata, entonces, de repensar al «sociólogo como productor» y, por tanto, al sentido de su práctica de producción, así como el producto al que ella da lugar, en su relación con la lógica social en que esa práctica se realiza[30].

A este propósito, tanto la epistemológica como la sociología del arte contemporáneo se constituye mediante diversos espacios, a través de un contexto social para reconfigurar el proceso artístico modernizado (Figura 3).

Figura 3

Proceso artístico modernizado

Fuente: Elaboración propia

Esta revisión del nuevo concepto sobre el proceso de arte contemporáneo:

Aunque esto permite comprender una síntesis de la sociedad contemporánea a través del arte actual, es decir, es capaz de reproducir nuevos cambios de la actividad humana que se sustenta en la conciencia social y la mediación artística.

Conclusión

La incorporación de la sociología del arte contemporáneo a través de la diversidad humana, es bastante compleja para argumentar la cultura inclusiva. Sin embargo, esta influencia del arte para dialogar el debate en diversas situaciones, tanto el artista como la obra, también el público. Así como el proceso cultural que cumple el rol de trabajo artístico y su afluencia en el campo de la industria cultural-creativa.

A partir de esta consideración contribuye a enmarcar el nuevo concepto sobre el proceso de arte contemporáneo hacia la inclusión para poder sintetizar la interacción más significativa de la sensibilidad humana, y el papel del artista en el arte inclusivo. No obstante, sería muy lejos para debatir este proceso innovador de la sociología del arte contemporáneo y la inclusión social. Por otro lado, el contexto social y artístico a través de la industria cultural-creativa, reflexionado con la dificultad de la naturaleza humana.

En este sentido, algunas cuestiones actuales sobre la enseñanza de las prácticas artísticas (o nuevas generaciones) desde la sociología del arte contemporáneo para la educación superior. A este propósito, el tema principal de nuestro debate para proponer el acceso a la formación profesional y la participación académica. No existe la competencia para responder a la demanda de profesionales sobre la diversidad humana. Esto se trata de:

“La ausencia de la sociología del arte como un campo especifico en el desarrollo de nuestra disciplina puede ser constatada igualmente en la formación de pre-grado y post-grado, en donde rara vez este campo es considerado en las mallas curriculares o en las especializaciones de formación continua (diplomados, magíster, doctorados)”.[31]

Asimismo, plantea la necesidad de llevar a cabo una propuesta de la asignatura académica para ampliar el conjunto de estudios sociales e instrumentos artísticos. Sin embargo, para impartir conocimiento a través de estudio (curso y taller) de la sociología del arte y su relación con la influencia sociocultural y el análisis conceptual del arte contemporáneo.

Existe la objetividad para brindar las diferentes concepciones metodológicas para introducir (o proponer) las principales temáticas y sus problemas de la sociología del arte actual, incorporando las estrategias y los contenidos relacionados de la formación del campo de estudios de arte y sociedad, por supuesto, la inclusión y la comunidad en el arte.


Bibliografía

Alonso, Mariela. “Arte y conocimiento en el proceso artístico contemporáneo. El marco interdisciplinar y la epistemología de la complejidad”. En Epistemología de las artes: La transformación del proceso artístico en el mundo contemporáneo, compilador por Daniel Sánchez. La Plata: Universidad Nacional La Plata. 2013. 166-171. Disponible en: https://doi.org/10.35537/10915/27888

Alzuru, Pedro. “La sociología del arte se redefine” Academia.edu (sitio web), [consultado el 24 de enero de 2022]. Disponible en: https://bit.ly/3H0uyuQ.

Barbosa, Ana Mae. “La Reconstrucción social a través del arte”. La Reconstrucción social a través del arte Vol: XXXll num 4 (2002): 99-105. Disponible en: https://bit.ly/3AvNsHI.

Bernaschina, Diego. “Arte Incluye Chilensis: Ausencia de la formación profesional en situación de artista/docente Sordo en Chile”, Communiars. Revista de Imagen, Artes y Educación Critica y Social Vol: 3 (2020): 115-133. Disponible en:  https://dx.doi.org/10.12795/Communiars.2020.i03.07

Del Río-Almagro, Alfonso. “Consideraciones sobre la elección, definición y problematización del tema de investigación en el campo de las Bellas Artes”. Individuo y Sociedad Vol: 29 num 1 (2017): 137-151. Disponible en: https://doi.org/10.5209/ARIS.52201

Diccionario de la lengua española, “Arte”, [consultado el 22 de enero de 2022]. Disponible en: https://dle.rae.es/arte.

Diccionario de la lengua española, “Materializar”, [consultado el 9 de febrero de 2022]. Disponible en: https://dle.rae.es/materializar.

Diccionario de la lengua española, “Producir”, [consultado el 9 de febrero de 2022]. Disponible en: https://dle.rae.es/producir.

Diccionario de la lengua española, “Epistemología”, [consultado el 10 de febrero de 2022]. Disponible en: https://dle.rae.es/epistemolog%C3%ADa.

Facuse, Marisol. “Sociología del arte y América latina: notas para un encuentro posible”. Universum (Talca) Vol: 25 num 1 (2010): 74-82. Disponible en: https://bit.ly/344EyEW.

Gambarotta, Emiliano. “Discusiones epistemológicas acerca de la reflexividad en la sociología. Adorno, Bourdieu y una propuesta con base en la teoría crítica reflexiva”. Acta sociológica num 64 (2014): 9-34. Disponible en: https://doi.org/10.1016/S0186-6028(14)70481-5

Hostos, Eugenio María de. Moral social; Sociología. Caracas: Biblioteca Ayacuch. 1982.

Magaril, Florencia. “El arte de definir qué es arte (contemporáneo)”. hipermedula.org - Plataforma digital de arte y cultura Iberoamericana. abril, 2013. Disponible en: https://bit.ly/3rLXj9r

Molina, Laura H. “El cambio de paradigma de proceso artístico en el mundo contemporáneo”. En Epistemología de las artes: La transformación del proceso artístico en el mundo contemporáneo, compilador por Daniel Sánchez. La Plata: Universidad Nacional La Plata. 2013. 13-27. Disponible en: https://doi.org/10.35537/10915/27888

Ortega y Gasset, José. La deshumanización del arte y otros ensayos de estética. Barcelona: Espasa. 2017.

Quiroz Trejo, José Othón. “Arte, sociedad y sociología”. Sociológica (México) Vol: 24 num 71 (2009): 89-121. Disponible en: https://bit.ly/3H2po1p.

Rivera Alfaro, Ronald Gerardo. “Complejidad epistemológica de las artes visuales: su pensamiento y proceso de creación discursiva”. Revista Nuevo Humanismo Vol: 1 num 1 (2013): 113-125. Disponible en: https://doi.org/10.15359/rnh.1-1.7

Sabrina Belén, Paola. “Arte y conocimiento. La dimensión epistémica del proceso artístico en la contemporaneidad”. Revista Humanidades Vol: 9 num 2 (2019): 1-16. Disponible en: https://doi.org/10.15517/h.v9i2.37126

Sánchez, Daniel. “Introducción: la dimensión epistémica del proceso artístico”. En Epistemología de las artes: La transformación del proceso artístico en el mundo contemporáneo, compilador por Daniel Sánchez. La Plata: Universidad Nacional La Plata. 2013. 5-11. Disponible en: https://doi.org/10.35537/10915/27888

Ullán de la Fuente, Ana María y Hernández Bellver, Manuel. “Arte y Ciencias Sociales”. Arte, Individuo y Sociedad num 5 (1993): 113-127. Disponible en: https://revistas.ucm.es/index.php/ARIS/article/view/ARIS9393110113A.

Ullán de la Fuente, Ana María y Hernández Bellver, Manuel. “Arte y Ciencias Sociales (ll)”. Arte, Individuo y Sociedad num 6 (1994): 143-163. Disponible en: https://revistas.ucm.es/index.php/ARIS/article/view/ARIS9494110143A.

Licencia Creative Commons Atributtion Nom-Comercial 4.0 Unported (CC BY-NC 4.0) Licencia Internacional


Las opiniones, análisis y conclusiones del autor son de su responsabilidad y no necesariamente reflejan el pensamiento de la Revista.

Para referencias de páginas de esté artículo revisar su versión en PDF


[1] “Arte”, Diccionario de la lengua española [consultado el 22 de enero de 2022]. Disponible en: https://dle.rae.es/arte.

[2] Florencia Magaril, “El arte de definir qué es arte (contemporáneo)”, hipermedula.org - Plataforma digital de arte y cultura Iberoamericana, abril, 2013, párr. 1.

[3] Es parte de la teoría general y las distintas cualidades artísticas a través de un libro de “La sociología como forma de arte” de Robert Nisbet. No obstante, ese libro es muy antiguo y demasiado obsoleto para ejemplificar el enfoque sociológico del arte moderno.

[4] Se trata de un libro antiguo de “El arte desde el punto de vista sociológico” del filosofo francés, Jean-Marie Guyau. En este sentido, el arte se crea una sociedad ideal —las distintas condiciones en el individuo se sienta libre y autónoma para beneficiar de manera equitativa—, cuya relación estrecha con cada miembro de la comunidad, tal como la identidad y la naturaleza humana que producen la creatividad y su cualidad de la obra del arte en el entorno social.

[5] José Ortega y Gasset, La deshumanización del arte y otros ensayos de estética (Barcelona: Espasa, 2017), 51.

[6] Sobre el libro de “Sociología del arte: perspectivas contemporáneas” de Marisol Facuse y Pablo Venegas (coord.). RIL, 2017.

[7] Pedro Alzuru, “La sociología del arte se redefine” en Academia.edu (sitio web), [consultado el 24 de enero de 2022]. Disponible en: https://bit.ly/3H0uyuQ, 1.

[8] Mariela Alonso, “Arte y conocimiento en el proceso artístico contemporáneo. El marco interdisciplinar y la epistemología de la complejidad”, en Epistemología de las artes: La transformación del proceso artístico en el mundo contemporáneo, comp. Daniel Sánchez (La Plata: Universidad Nacional La Plata, 2013), 166.

[9] José Othón Quiroz Trejo, “Arte, sociedad y sociología”, Sociológica (México) Vol: 24 num 71 (2009): 90.

[10] Eugenio María de Hostos, Moral social; Sociología (Caracas: Biblioteca Ayacuch, 1982), 139.

[11] Ronald Gerardo Rivera Alfaro, “Complejidad epistemológica de las artes visuales: su pensamiento y proceso de creación discursiva”, Revista Nuevo Humanismo Vol: 1 num 1 (2013): 120.

[12] Un breve síntesis sobre el libro de “Epistemología y disciplinas: el estatus epistemológico de las disciplinas y profesiones” de Hugo Ramiro Jiménez Escamilla (Bogotá: Universidad Santo Tomás 2016).

[13] Daniel Sánchez, “Introducción: la dimensión epistémica del proceso artístico”, en Epistemología de las artes: La transformación del proceso artístico en el mundo contemporáneo, comp. Daniel Sánchez (La Plata: Universidad Nacional La Plata, 2013), 8.

[14] Diego Bernaschina, “Arte Incluye Chilensis: Ausencia de la formación profesional en situación de artista/docente Sordo en Chile”, Communiars. Revista de Imagen, Artes y Educación Critica y Social Vol: 3 (2020): 121.

[15] Alzuru, “La sociología del arte se redefine”, 2.

[16] Alfonso del Río-Almagro, “Consideraciones sobre la elección, definición y problematización del tema de investigación en el campo de las Bellas Artes”, Individuo y Sociedad Vol: 29 num 1 (2017): 135.

[17] Alzuru, “La sociología del arte se redefine”, 2.

[18] Ana María Ullán de la Fuente y Manuel Hernández Bellver, “Arte y Ciencias Sociales”, Arte, Individuo y Sociedad num 5 (1993): 116.

[19] Ana Mae Barbosa, “La Reconstrucción social a través del arte”, La Reconstrucción social a través del arte Vol: XXXll num 4 (2002): 99.

[20] Ana María Ullán de la Fuente y Manuel Hernández Bellver, “Arte y Ciencias Sociales (ll)”, Arte, Individuo y Sociedad num 6 (1994): 143.

[21] “Producir”, Diccionario de la lengua española [consultado el 9 de febrero de 2022]. Disponible en: https://dle.rae.es/producir.

[22] “Materializar”, Diccionario de la lengua española [consultado el 9 de febrero de 2022]. Disponible en: https://dle.rae.es/materializar.

[23] Asocia con la terminología del arte (ars) en vocablo latina y también asocia con esta terminología griega.

[24] Para entender el término utilizado por el conjunto de trabajo artístico, tanto la obra de arte como la intervención social para transformar los distintos espacios tradicionales de artistas y colectivos con activista; así se apodera la construcción simbólica en diverso campo de economía, de los medios de comunicación digital, del espectáculo artístico. Esto se deriva happenig (manifestación artística multidisciplinaria) en ámbito artístico de la música, el teatro callejero y las artes plásticas para caracterizar la participación espontánea o provocada del público.

[25] “Epistemología”, Diccionario de la lengua española [consultado el 22 de enero de 2022]. Disponible en: https://dle.rae.es/epistemolog%C3%ADa.

[26] Paola Sabrina Belén, “Arte y conocimiento, La dimensión epistémica del proceso artístico en la contemporaneidad”. Revista Humanidades Vol: 9 num 2 (2019): 3.

[27] Ullán de la Fuente y Hernández Bellver, “Arte y Ciencias Sociales”, 126.

[28] Laura H. Molina, “El cambio de paradigma de proceso artístico en el mundo contemporáneo”, en Epistemología de las artes: La transformación del proceso artístico en el mundo contemporáneo, comp. Daniel Sánchez (La Plata: Universidad Nacional La Plata, 2013), 13-18.

[29] Emiliano Gambarotta, “Discusiones epistemológicas acerca de la reflexividad en la sociología. Adorno, Bourdieu y una propuesta con base en la teoría crítica reflexiva”, Acta sociológica num 64 (2014): 10-11.

[30] Gambarotta, “Discusiones epistemológicas acerca de la reflexividad en la sociología. Adorno, Bourdieu y una propuesta con base en la teoría crítica reflexiva”, 17.

[31] Marisol Facuse, “Sociología del arte y América latina: notas para un encuentro posible”, Universum (Talca) Vol: 25 num 1 (2010): 76.